Branching Strategies
Introduction
Branching strategies define how code flows through the CD Model's 12 stages. This article provides detailed branching flows for the two primary implementation patterns:
- Release Approval (RA): Uses release branches for validation and approval before production
- Continuous Deployment (CDe): Deploys directly from trunk without release branches
See CD Variants for guidance on choosing between RA and CDe.
Release Approval (RA) Pattern

Pattern Overview
The RA pattern uses release branches to isolate releases for validation and approval:
- Enables trunk to continue evolving during release validation
- Allows critical fixes on release branch without trunk changes
- Provides stable release candidate for approval
- Maintains audit trail for regulated environments
Best for: Regulated systems, high-risk applications, systems requiring formal approvals
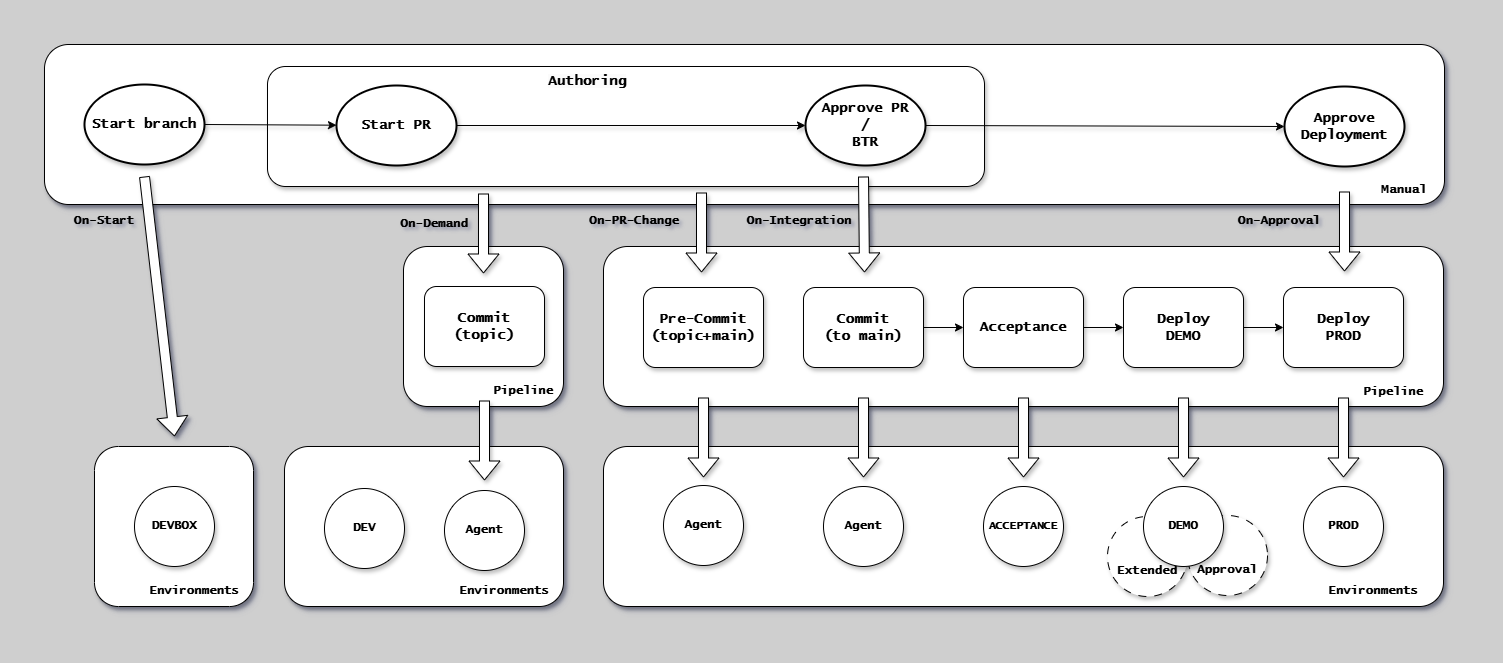
Stage Flow for RA Pattern
Stages 1-3: Topic Branch Development:
Stages 4-7: Trunk Integration and Testing:
Stages 8-12: Release Branch Flow:
Release Branch Lifecycle
Creation (Stage 8):
Validation (Stage 9):
- Deploy release branch to PLTE
- Run regression test suite
- Review quality metrics
- Collect evidence (IV, OV, PV)
- Obtain formal approval
Maintenance:
- Release branch stays active until superseded
- Critical fixes applied via cherry-picking (see Cherry-Picking)
- Eventually archived when release is deprecated
RA Pattern Summary
Time Expectations:
- Topic branch: Hours to 2 days
- Trunk testing (Stages 4-7): 1-2 days
- Release branch validation (Stages 8-9): 1-3 days
- Total: 1-2 weeks from commit to production
Continuous Deployment (CDe) Pattern

Pattern Overview
The CDe pattern deploys directly from trunk without release branches:
- Maximizes deployment speed (hours instead of weeks)
- Relies on comprehensive automated testing
- Uses feature flags for runtime control
- Requires mature DevOps practices
Best for: Non-regulated systems, internal tools, teams with mature automation
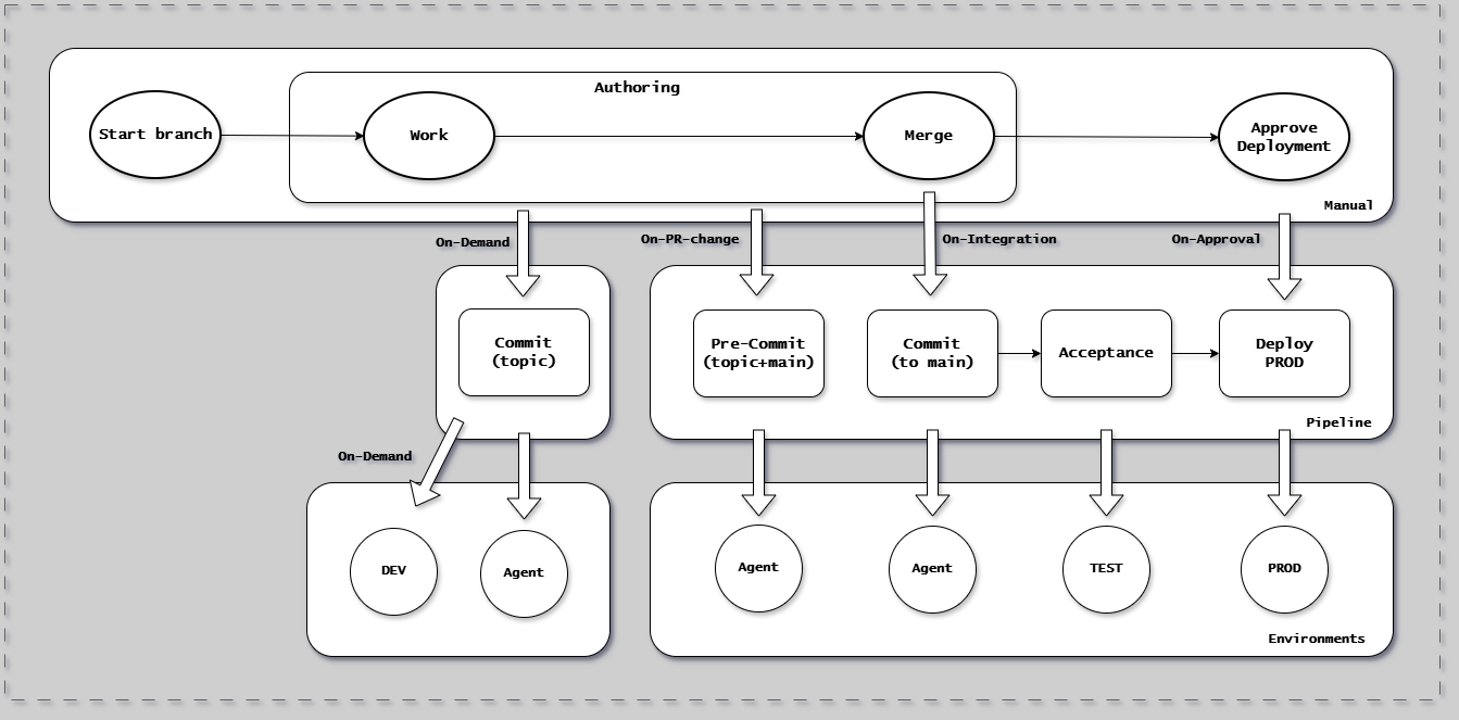
Stage Flow for CDe Pattern
Stages 1-3: Identical to RA pattern.
Stages 4-7: Trunk Integration and Testing:
Key Differences from RA:
- Stage 6: Faster execution (1-2 hrs vs 2-8 hrs)
- Stage 7: Often automated or skipped
- Higher reliance on automated quality gates
Stages 8-12: Direct Deployment from Trunk:
No Release Branches
The CDe pattern eliminates release branches entirely:
- Trunk is always production-ready
- Deploy directly from trunk
- Feature flags control feature exposure
- Fix-forward or rollback if issues arise
Benefits: Faster deployment, simpler branching model, less overhead
Tradeoffs: Requires higher confidence in trunk, comprehensive testing, and feature flags
Fixing Bugs in Production
Approach 1: Fix-Forward (Preferred)
Create topic branch, implement fix, fast-track through stages, deploy.
Approach 2: Rollback
Roll back to previous version while implementing proper fix.
Approach 3: Feature Flag Kill Switch
Disable problematic feature via flag, fix at normal pace, re-enable.
CDe Pattern Summary
Time Expectations:
- Topic branch: Hours to 1 day
- Trunk testing (Stages 4-7): 2-4 hours
- Deployment (Stages 8-10): Minutes
- Total: 2-4 hours from commit to production
Pipeline Architecture
Both patterns benefit from separating pipeline concerns. The first diagram shows the problem: complexity arising from separate Orchestration (YAML), Scripts (PowerShell), and Configuration management that don't integrate well.

The solution is unified orchestration that bridges YAML orchestration, configuration, and modular scripting:

Three layers:
- Orchestration (YAML): Agent provisioning, parallelization, artifact management
- Scripting (CLI): Build/test/deploy logic, executable locally
- Configuration (yml files): Environment-specific settings
This separation enables local development, easier testing, and clearer maintenance.
Pipeline by Branch Type
RA Pattern:

- Topic branch triggers Stages 2-3
- Trunk commit triggers Stages 4-7
- Release branch triggers Stages 8-10
- Manual approval required at Stage 9
CDe Pattern:

- Topic branch triggers Stages 2-3
- Trunk commit triggers Stages 4-10 (automated)
- No release branch pipeline
- Automated approval at Stage 9
Comparison Summary
Branch Type Usage
| Branch Type | RA Pattern | CDe Pattern |
|---|---|---|
| Trunk (main) | Always | Always |
| Topic branches | Hours to 2 days | Hours to 1 day |
| Release branches | Required | Not used |
When to Use Each Pattern
Use RA Pattern when:
- Subject to regulatory oversight
- High-risk system (safety, health, critical operations)
- Requires formal audit trail
- Needs documented approvals
Use CDe Pattern when:
- Non-regulated environment
- Internal tools or low-risk systems
- Mature DevOps practices
- Comprehensive automated testing
- Feature flags implemented
Best Practices
RA Pattern Specific
- Create release branches from trunk only
- Only critical fixes allowed on release branch
- Always fix on trunk first, cherry-pick to release (see Cherry-Picking)
- Archive release branch when superseded
CDe Pattern Specific
- Use feature flags for all incomplete features (see Feature Hiding)
- Implement kill switches for high-risk features
- Gradual rollout (1% → 10% → 50% → 100%)
- Maintain previous version artifacts for rollback
Next Steps
- CD Variants - Choosing between RA and CDe
- Trunk-Based Development - Core principles
- Branch Types - Branch definitions
- Cherry-Picking - Moving fixes between branches
- Dependency Management - Implicit vs pinned dependencies
Tutorials | How-to Guides | Explanation | Reference
You are here: Explanation — understanding-oriented discussion that clarifies concepts.